
01 存量竞争阶段,餐饮降本增效策略从粗放型转向精细化
近年来,我国餐饮市场在经历了快速增长后,逐渐进入存量竞争阶段。红餐大数据显示,2023—2025年,全国餐饮门店数量呈先升后降再趋于平稳的走势,截至2025年12月,全国餐饮门店数量已超过770万家,同比增长0.31%。

另据企查查数据,2025年全国餐饮企业注册量同比下降14%,但企业存量仍在继续增长。截至2025年12月底,全国餐饮企业存量超过1,600万家,同比增长6.5%。

从餐饮企业经营层面来看,人工、食材、租金等核心成本持续攀升,企业的利润空间不断被挤压。以人工成本为例,据BOSS直聘,2025年第四季度,餐饮行业厨师与服务员的平均薪酬分别达到6,777元/月和4,884元/月,同比增长6.1%和1.6%。

此外,商铺租金的上涨也进一步加剧了企业的经营压力。据《2025上半年中国商铺租金指数研究报告》,2025年上半年,全国重点城市百MALL商铺平均租金从2021年的26.84元/平方米/天上涨至27.05元/平方米/天,涨幅为0.67%。


值得注意的是,一些传统粗放的降本手段(如降低食材品质、缩减人力等)容易降低顾客体验与运营质量,导致企业经营陷入恶性循环。在此背景下,餐饮企业积极探寻创新的、稳定长效的增效路径,餐饮降本增效已从“粗暴削减”降本方式转向“精细化”增效模式。
02 空调能耗在运营成本中可优化空间较大,AI技术助力餐企高效节能
近年来,面对严峻的市场竞争形势,众多餐饮企业纷纷采取提升人力效能、优化供应链、精细化运营以及实施精准营销等多元策略,从前端供应链到后端门店运营的每一个环节中寻找降本增效的方法,以保持自身的竞争力和市场地位。与此同时,还有一些餐饮企业尝试创新型的降本增效策略,如AI空调节能等。
1.门店运营刚性成本占比超过七成,空调节能成餐企降本增效的重要突破口
在餐饮企业的运营成本结构中,食材、人工和房租三大核心支出合计占据了门店总成本的七成以上。其中,食材成本以30%~45%的比例位居首位;人工成本紧随其后,约占20%~30%;而房租成本则占据10%~20%的份额。由于这三项成本具有较强的刚性特征,餐饮企业在寻求降本增效的过程中,其操作空间显得相对有限。

此外,能耗成本与营销成本作为另外两项重要的支出,分别占据了8%~15%和5%~10%的比例。营销成本对于品牌知名度以及渗透力的提升至关重要,不宜轻易缩减。相比之下,能耗成本则成为当前值得深入优化的领域,特别是对于大型连锁餐饮企业而言,若通过精细化管理实现单店1%的节能目标,便能带来较为显著的利润增长。
餐饮门店的能耗成本涵盖水、电、燃气等多个方面,其中电费成本占比最高,节能潜力也是最大的。然而,餐饮门店内的能耗设备种类繁多,且涉及多个不同的应用场景,这就导致了不同设备的节能优化空间存在显著差异。比如,后厨的烹饪与制冷设备关乎出品效率和食品安全,节能空间相对有限;前厅的环境设备(如灯光、空调等)则直接影响消费者体验,特别是灯光设备还承担着门店视觉营销的重要功能,可操作的节能空间相对较小。

因此,空调节能成为门店节能的重点突破方向。据红餐产业研究院不完全统计,空调能耗在餐饮门店能耗中的占比高达40%~60%,尤其在高温的夏季和严寒的冬季,空调能耗占比更高。若能通过合理的优化,则有望实现10%~30%的节能效果,有助于降低餐饮门店的整体能耗成本。
2.人工节能方式面临顾客体验与管理难题,AI空调节能可助力餐企实现高效节能
尽管部分餐饮企业已经意识到空调系统是门店节能的关键,但是传统空调节能方式主要依赖人工,难以兼顾顾客体验和节能成效。
一方面,人工管控空调普遍采用“一刀切”的温度设定和开关操作,不仅节能效果易受限于员工责任心与节能意识水平,还可能会影响不同客流时段的顾客体验;另一方面,这种依赖人工的空调节能模式需店长/员工频繁巡检和手动操作,大幅增加了管理难度。

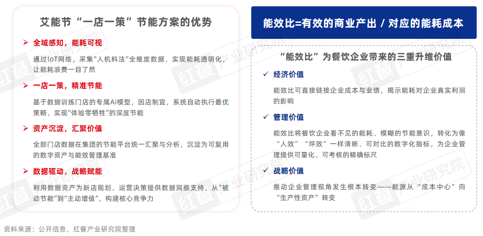
面对这些难题,部分企业正积极寻求更智能高效的创新型空调节能方案。例如,专注连锁商业空间节能降本、数智化运营的艾能节推出了基于“IoT智能硬件+AI算法+RaaS平台”的AI空调节能方案。该方案可帮助餐饮企业对门店内的空调系统进行实时、动态且分区的个性化调控,不仅减轻了员工在空调管理方面的负担,还能实现单店空调能耗降低15%~30%的显著成效。

据红餐产业研究院了解,艾能节的这套AI空调节能方案主要由智能硬件、AI算法与RaaS平台构成。其中,智能硬件作为感知与执行层,负责门店多维数据的采集与本地策略的执行;AI算法引擎作为决策层,基于国际标准构建能耗基准值算法、节能策略算法以及预警算法三大核心算法体系;RaaS平台(Results as a Service,节能效果保障平台)则以可量化、可验证、可持续的节能结果为核心交付标准,全面统筹数据汇聚、策略统筹以及效果监测等。三者协同推进,形成“感知—分析—决策—执行—反馈”的完整闭环,并持续迭代升级。

此外,借助可量化的“能效比”数据,将能耗从模糊的成本管控转化为清晰的能效管理,使之成为可衡量、可优化、可战略部署的数字资产,助力餐饮企业构建“降本、提效、增利”的数字化运营管理体系。
3.AI空调节能助力粉面品牌单店能耗降低约三成,门店数量在百家以上的连锁品牌年度节能收益可达百万元
目前,已有不少连锁餐饮品牌尝试创新型的AI节能方式,包括中式正餐、米饭快餐、粉面、西式快餐、火锅、烤鱼等赛道。
以刚需属性强的粉面赛道为例。粉面门店是较为典型的快餐型门店,其空调(含排风)系统的能耗占比通常在50%~60%,是单店最大的用电项目。且连锁粉面品牌的门店多采用明档或开放式厨房,后厨长期处于高温高湿环境,迫使空调系统持续高负荷运行,进一步推高了空调系统的能耗占比。

以门店面积在100平方米左右的连锁粉面品牌为例,在空调季(夏季/冬季),其单店空调耗电量可超过200度/日。但在应用艾能节的AI空调节能方案后,可保障不牺牲顾客体验的前提下,实现单店27.8%的能耗降幅,节省电费超1.2万元/年。
由此推算,对于门店数量在100家以上的连锁餐饮品牌,若全面应用AI空调节能方案后,品牌年度节能收益可达百万元。
结语
目前,降本增效仍是整个餐饮行业的大趋势,消费者已步入“既要又要”的新时代——既追求性价比,又注重健康与体验;既要求出餐效率,又要情绪价值。这也导致了传统“砍成本、减配置”的粗放式降本增效策略不再奏效,唯有那些在保障甚至提升顾客体验,又能实现系统性成本优化的餐饮企业,才能在市场中站稳脚跟。因此,餐饮经营者的降本增效思维也需从过去单纯关注“坪效”,升级为统筹“人效、坪效、能效”的综合考量。
北京市北京经济技术开发区荣华中路22号院1号楼4层403-1
深圳市福田区车公庙大庆大厦 25C
info@mallchina.net
mallchinasince2002@126.com
010-67860095
0755-82984300