
奢场向上进化,奥莱向大狂奔,大众商业生活至上。
来源 | 铱星云商新媒体中心 主编 | 曹婕 撰文&编辑 |刘瑾 最近高端商场动态十分密集,前脚厦门万象城二期官宣将于4月15日开始试营业(4月25日正式开业),后脚前滩太古里二期也定档2026年年底开业。此外,上海张园东区亦宣布将于6月30日率先向公众开放首开区。一系列标杆项目接连释放重磅进展,共同掀起新一轮高端商业扩容热潮。 事实上,不止高端商场。放眼全年,以分期建设、分阶段开业实现扩容升级的项目不在少数。据铱星云商不完全统计,全年此类项目约26个。它们的陆续入市,将从定位进阶、业态补位、场景升级等维度,为2026年的商业市场带来更多看点。 01.奢场向上进化
近两年,上海、北京、厦门等城市的重奢项目均迎来二期、三期或扩建动作。其中,恒隆地产于去年12月官宣了无锡恒隆广场三期扩容消息,项目选址原无锡新世界百货地块,开业后将为无锡恒隆广场新增约4.7万平方米商业空间,使其总零售面积提升38%至约16.9万平方米。
纵观表格,其余拟定于2026年开业的高端分期项目,整体可概括为三大特征:

表格内容/数据来源网络,不足之处请指正。
开发模式多元,扩容类型各不相同,涵盖原址扩建、新地块拓展、城市更新等多种形式。上海恒隆广场三期为原址原地扩建,将与现有综合体的高端商场及两座甲级办公楼实现无缝衔接,增设3850平方米的公共空间。前滩太古里二期属于全新地块综合扩建,通过连廊与一期无缝衔接,未来将提升高端商业与生活方式融合体验。北京太古坊由颐堤港二期扩建升级而来,项目届时整体将启用新名称运营,也是中国内地首个太古坊项目。

上海恒隆广场扩建项目效果图
奢场空间向高定化,亲自然进化打造更具辨识度、功能型的空间体验。前滩太古里二期延续双层开放空间与Wellness理念,长达80米的“悦目桥”横贯中央绿轴上方,连接南北两区,中庭更设置360°全息投影艺术装置。上海张园东区以石库门历史肌理为基底,打造“东静西闹,沉浸无界”为理念,采用地上保护、地下开发的立体空间模式,规划高端办公、精品酒店、特色公寓及演艺中心、美术馆等文化设施,构建复合型城市更新场景,致力打造“新时代全球海派文化交流中心”。北京太古坊则以坝河滨水资源为特色,通过融合室内种植真实树木、设置绿植庭院、模糊室内外边界等自然设计与规划名为“德尔斐”(The Delphi)的社交空间,聚焦社交互动与健康生活功能,试图打造一个自然、艺术、商业相互交融的高端生活消费场景。
品牌升级成为本轮扩容的亮点。如前滩太古里二期将引入超50%上海及全国首店, 持续强化重奢与先锋生活方式品牌矩阵;上海恒隆广场三期预计新增约25个品牌,引入全新的零售及餐饮概念、健康生活与格调品位,以及活动空间,不断加强其作为顶尖生活方式目的地的吸引力。厦门万象城二期规划引入约120个品牌,其中超50家城市首进、首店品牌,64家最新形象店及旗舰店,重点补充潮流运动、品质餐饮与生活方式业态。
02.奥莱向大狂奔
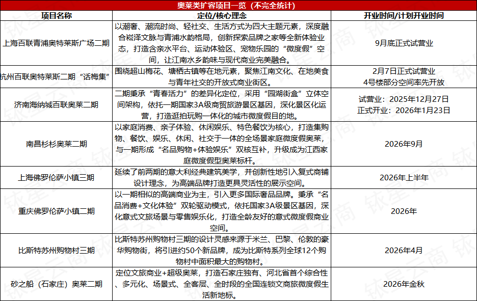
随着奥莱赛道持续走热,相关项目入市节奏明显加快。在本次盘点的项目中,不少奥莱均通过二期、三期扩容,持续放大项目规模与商业能级。

表格内容/数据来源网络,不足之处请指正。
在规模方面,多个项目实现显著突破。例如上海百联青浦奥特莱斯广场二期建成后,一、二期总建筑面积约20万平方米,新增的100家商铺将与一期现有的600余家品牌形成互补联动 ;砂之船(石家庄)奥莱二期开业后,一、二期总体量近26万平方米,二期以“文旅商业+超级奥莱”为核心定位,通过打造2万㎡沉浸式餐饮主题街区“常山·幻宴”、涵盖超级萌宠、全国最大1800㎡超级探洞的亲子乐园,以及1500㎡室内超级运动场,剑指“京津冀微度假新地标”。比斯特苏州购物村三期建成后整体扩容20%,品牌数量超250家,成为比斯特系列全球12个购物村中面积最大的购物村。

在形态上,不少项目从传统封闭式奥莱向开放式街区、复合商业升级。例如,已于2月率先亮相的杭州百联奥特莱斯二期“话梅集”围绕超山梅花、塘栖古镇等在地文化元素,打造聚焦江南文化、在地美食与青年社交的开放式商业街区;上海佛罗伦萨小镇三期与重庆佛罗伦萨小镇二期延续意式风情街区形态,通过建筑肌理与街巷空间优化,强化文旅感与漫步式消费体验。

在场景上,项目更注重休闲、社交、自然与文旅氛围的营造。比斯特苏州购物村三期延续欧式小镇场景,通过升级绿化景观与街巷设计提升购物体验;砂之船(石家庄)奥莱二期强化文商旅融合场景,丰富家庭休闲、文化体验与社交空间;上海百联青浦奥特莱斯广场二期则通过两座跨河连桥、实现双区联动布局,打造更具完整性的大型奥莱场景。
此外,在服务体验与配套上,各项目也同步升级,优化休息室、停车场等配套,提升消费便捷度与舒适度。如上海百联青浦奥特莱斯广场二期规划1600余个专属车位;上海佛罗伦萨小镇三期新增近1800个停车位。比斯特苏州购物村三期新增专属贵宾休息室“The Apartment”,打造中西交融的高端休憩空间。
03.大众商业生活至上
在消费升级与存量运营的背景下,商业项目的分期发展早已不只是规模上的壮大与功能上的补充,而是演变为一场基于成熟运营数据、精准锚定客群需求变化的战略级迭代。这些项目的分期实践逐呈现出三大共性特征:

表格内容/数据来源网络,不足之处请指正。
一是定位更加精准,聚焦细分客群与体验。部分项目通过业态补位,实现客群与内容的差异化布局。例如西岸中環商业二期定位“设计师与生活方式品牌集群”,面向潮流及运动消费人群,引入国际设计师与运动生活方式品牌。在一期基础生活方式与三期顶奢品牌集群之间形成客群过渡,实现消费层级的精准分层,构建从大众到高端的完整商业生态。

二是场景更趋创新,越来越多分期项目开始通过主题化场景与公共空间设计,强化社交与互动属性。例如南京新星里,在一期满足日常所需的配套基础上,二期以“品质生活”为核心定位,通过引进餐酒吧、KTV等社交业态,强化社区及周边青年的社交属性,营造生活工作之外的第三专属空间。
三是片区型商业靠分期做大,逐步形成区域消费中心。例如上海打浦桥日月光中心在一期已稳定运营超16年后启动二期建设,二期商业体量约5万平方米,通过地下B2 层与一期无缝连通,重点补充影院、国际零售、潮玩体验、品质轻餐及夜经济等业态,打造年轻力Max根据地,有效补齐一期在潮流零售、沉浸式娱乐、夜间消费等方面的短板,进一步强化项目在打浦桥片区的消费吸附力。
珠海十字门华发商都总建面超15万㎡,通过A、B、C、D、E馆滚动开发逐步成型,其中A、B馆分别聚焦轻商务配套与社区生活服务落地运营。拟定于年内亮相的三期由C馆(创新生活领地)、D馆(商务美学MALL)、E馆(娱乐社交空间)组成,以“格调餐饮+潮流运动+轻奢零售+娱乐体验+亲子互动”作为商业业态方向,与A、B馆通过恢弘的商业连廊,形成共生商业空间。三期规划7大主力店并引入约30%概念形象店,面向高端商务、新中产家庭与港澳客群打造品质消费场景,从片区配套逐步升级为琴澳新城封面级商业综合体。

商业观察
分期建设、阶段性开业在商业开发中并不罕见,其初衷多为缓解资金压力、匹配区域成熟节奏,并降低一次性开发的风险。随着商业进入精细化运营阶段,分期开发的意义也在发生根本性转变,它不再只是开发节奏的安排,而逐渐成为商业项目持续进化的运营策略之一。
从计划于2026年入市的一批扩容项目来看,一方面,分期扩容为项目提供了基于真实运营数据进行精准调整的空间。例如前滩太古里通过二期引入更多首店与高端品牌矩阵,进一步巩固其在上海高端消费版图中的标杆地位;另一方面,滚动开发也让项目能够在时间维度上持续叠加规模、丰富内容。以上海百联青浦奥特莱斯广场为例,二期扩建后整体体量大幅提升,推动项目向更具目的地属性的超级奥莱迈进;珠海十字门华发商都则通过三期开发逐步完善业态结构与城市服务功能,从片区商业配套成长为区域级消费地标。
在存量竞争愈发激烈的当下,相比一次性开发完成的“大而全”,阶段性扩容正逐渐成为商业项目实现持续进化的重要方式。从补齐功能短板、重塑消费场景,到推动项目由区域配套迈向城市级消费目的地,这些分期扩容的实践,正在不断丰富商业项目的成长逻辑。当然,这也对项目的长期运营能力与持续内容创新提出了更高要求。
北京市北京经济技术开发区荣华中路22号院1号楼4层403-1
深圳市福田区车公庙大庆大厦 25C
info@mallchina.net
mallchinasince2002@126.com
010-67860095
0755-82984300